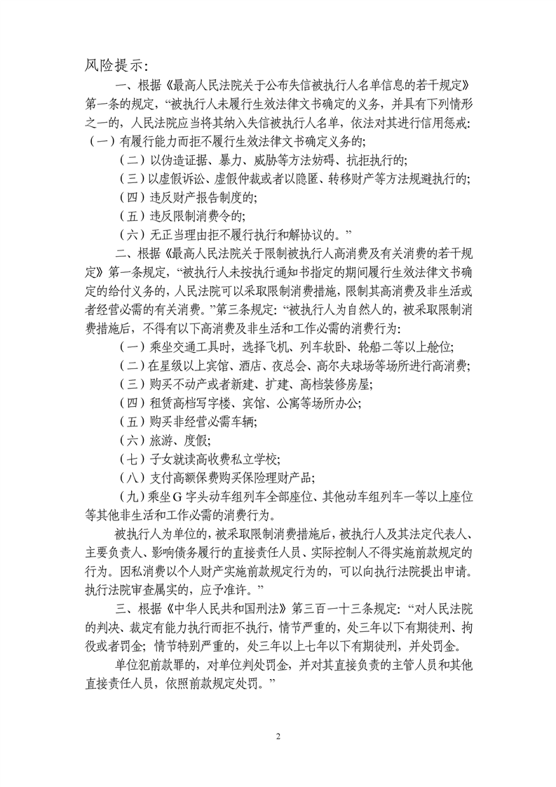
网站首页
法院概况
法院简介
机构设置
网上服务大厅
法院公告
司法服务
送达公告
司法公开
审判流程公开
裁判文书公开
执行信息公开
法院动态
审务公开
工作报告
预算决算
规范性文件
案例精选
法院建设
搜索
所在位置:
首页
>
网上服务大厅
普宁法院公告送达执行通知书(于延琼)
更新时间:2026-02-02 已浏览:1042 文章来源:原创
上一篇
没有了
下一篇
没有了
揭阳市中级人民法院
︱
榕城区人民法院
︱
揭东区人民法院
︱
普宁市人民法院
︱
揭西县人民法院
︱
惠来县人民法院
最高人民法院
最高人民法院
全国高级人民法院
北京法院网
天津法院网
河北法院网
山西法院网
内蒙古自治区法院网
辽宁法院网
吉林法院网
黑龙江法院网
上海法院网
江苏法院网
浙江法院网
安徽法院网
福建法院网
江西法院网
山东法院网
河南法院网
湖北法院网
湖南法院网
广东法院网
广西法院网
海南法院网
重庆法院网
四川法院网
贵州法院网
云南法院网
西藏法院网
陕西法院网
甘肃法院网
青海法院网
宁夏法院网
新疆法院网
新疆生产建设兵团法院网
全省中级人民法院
广州市中级人民法院
广州知识产权法院
深圳市中级人民法院
佛山市中级人民法院
珠海市中级人民法院
汕头市中级人民法院
韶关市中级人民法院
湛江市中级人民法院
江门市中级人民法院
惠州市中级人民法院
茂名市中级人民法院
肇庆市中级人民法院
梅州市中级人民法院
清远市中级人民法院
中山市中级人民法院
东莞市中级人民法院
揭阳市中级人民法院
潮州市中级人民法院
阳江市中级人民法院
汕尾市中级人民法院
云浮市中级人民法院
广州海事法院
广州铁路运输中级法院
推荐法律网站
最高人民法院数字图书馆
中国法院网
新华网
人民法院报
法制网
中国新闻网
正义网
版权所有:普宁市人民法院 未经书面协议授权禁止下载试用或建立镜像
粤ICP备2021033173号
技术支持:广州昊达信息科技有限公司